中国信创产业现状及趋势分析
中国信创产业提出的核心为“国产化”,在本文定义的信创领域中,不同的细分领域现阶段国产化率也存在一定差异。在综合市场各方数据后对于现阶段中国信创各细分行业的国产化率进行了估测,得到数据结果显示,中国CPU和操作系统领域国产化比率相对较小,2020年两个领域国产化率分别仅为0.5%和1.2%,其未来可发展增长空间较大。2019-2020年国产化率变动幅度不大与中国中间件国产化替代进程和中间件企业供应能力受限有一定关系,但未来随着信创产业的发展,中间件国产替代进程或会出现较大规模增长。
编辑 | 信创纵横公众号(ID:xinchuangzh)
来源 | ICT销售与大客户联盟
行业发展现状
1、行业整体情况:规模有限但增速较快,两年内增速超40%
中国信创产业提出的核心为“国产化”,在本文定义的信创领域中,不同的细分领域现阶段国产化率也存在一定差异。在综合市场各方数据后对于现阶段中国信创各细分行业的国产化率进行了估测,得到数据结果显示,中国CPU和操作系统领域国产化比率相对较小,2020年两个领域国产化率分别仅为0.5%和1.2%,其未来可发展增长空间较大。2019-2020年国产化率变动幅度不大与中国中间件国产化替代进程和中间件企业供应能力受限有一定关系,但未来随着信创产业的发展,中间件国产替代进程或会出现较大规模增长。
根据信创产业提出的目标和背景情况,一些智库认为信创产业实际的市场规模为定义产业总体市场规模与国产化渗透率的乘积,即意为在目前中国定义的信创产业整体规模测算基础上加入国产替代现状的考量后,得到中国目前信创产业实际市场规模。
通过此逻辑,对于中国2019-2020年信创产业市场规模进行了测算,结果显示中国信创产业市场规模在2019-2020年分别为1950亿元和2752亿元,同比增长41.16%。
2、细分市场一:底层硬件-CPU:市场报价主要仍为Intel和AMD
根据智库对市场上CPU产品查询整理来看,中国有报价的CPU共计153款,其中价格在3000元以下的CPU产品较多,其中500-1000元价格区间产品最多,达到25款,3000-4000元价格区间产品最少,仅有8款产品。从报价网站来看,目前中国报价清晰的CPU产品主要为Intel和AMD两家,龙芯出品的芯片产品基本没有详细网站报价情况。
根据《2021年中国信创生态市场研究报告》中的调研统计数据,从用户需求来看,用户对数据库、企业应用软件、安全软硬件方面的需求显著高于其他细分领域,其中数据库的需求占比为40%。从用户对信创实际采购产品占总体IT支出的比例来看,IaaS、数据库、低代码、企业应用软件、解决方案、网络设施是信创实际采购热点领域,其中数据库采购占比为34%。
从技术驱动型信创用户重点采购产品分布来看,更偏好安全软件、安全硬件、企业应用软件、数据库、云服务平台、解决方案等,其中数据库购买偏好需求人群占比45%。
综合来看,数据库与信创各领域需求占比TOP1的差距较小,这说明在需求市场,信创数据库的重要性较大。
行业竞争格局
1、区域竞争:北京市走在全国信创前列
从信创产业代表企业地域分布情况来看,北京优越的IT产业基础为信创产业提供支持,目前北京已形成以龙芯、统信、中科方德为核心的完整的信创产业链条覆盖,其信创企业分布共有26家;其次为天津,天津已建立以飞腾、海光、麒麟为核心的滨海信创产业园,并将围绕信创产业进行深化布局,代表企业共有7家。
2、企业竞争:对标国际,加速国产替代
信创产业正在“2+8”领域中加速落地和实践,是实现安全化、可控化和自主系统化,提升行业核心竞争力的必备基础,以此为基础,中国信创产业代表企业走向国际化是必然趋势,与国外如Intel、微软、IBM、Oracle等巨头平等对话和业务对抗将成为常态,这种平等对抗的演进以中国信创产业持续创新并具备世界级专利的产品和服务为必要条件。
行业发展前景及趋势
1、发展前景:2026年市场规模超2万亿
针对中国信创产业发展现状,对信创产业细分领域的国产化渗透率进行了两种程度的预测,不同渗透率情况下2021-2026年的市场规模预测情况也存在差异。对于中国信创产业国产化率进行了保守估计和一般估计,从保守估计来看,国产化率较低的仍然为CPU、操作系统和存储芯片领域,2021年预计其国有替代化率分别为0.6%、1.5%和6%,2026年达到1.5%、5%和10%。从一般估计来看,2021年CPU、操作系统和存储芯片领域预计其国有替代化率分别为1%、3%和7%,2026年达到3%、13%和8%。
结合2021-2026年中国信创产业预计国产化率计算得到中国信创产业市场规模变动情况。在保守估计下,中国信创产业市场规模在2026年或将突破2万亿,2021-2026年年复合增长率为39.19%;在一般估计下,中国信创产业市场规模在2026年或将突破2.1万亿,年复合增长率为39.34%。
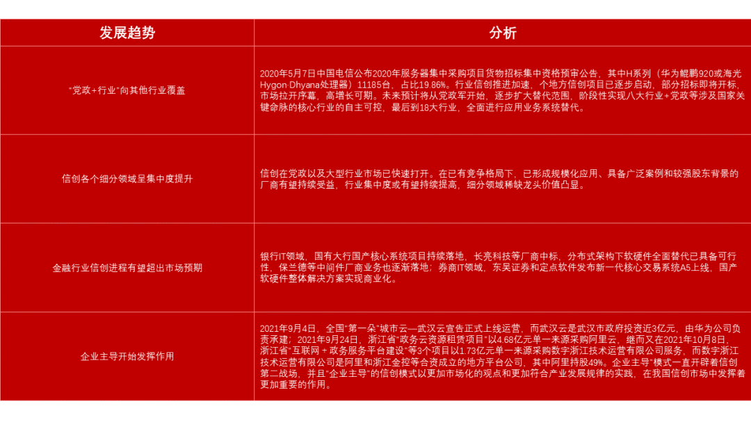
2、发展趋势:国产化全面替代可期
信创产业未来将是关键领域的全面安全,实现软硬件的全部替换,并逐步实现党政及相关云应用的国产化。以目前的信创产业为契机,全面实现以操作系统、芯片、数据库、应用软件等为核心的国产自主安全平台,随着云计算、物联网、AI、大数据等应用,持续促进底层能力的提升,上层业务不断拓展,产业边际不断拓宽。
