独立北斗执法记录仪助力智慧养护 | 高速公路智慧巡检
随着高速公路大部分进入运营养护期,智慧巡检产品已经成为主流趋势。
除了传统的激光传感识别技术,基于AI的视频识别技术目前逐步成为主流。
我们知道海量交通出行极易造成道路病害频发,影响公路使用寿命及使用安全,无法落实预防性养护。
目前高速公路的养护覆盖不全面,养护措施不及时,被动养护缩短了道路寿命。
下面我们看看传统巡检的痛点。
| 01-传统巡检的痛点 |
1.传统车巡频繁减速停车,对道路通行安全以及养护人员自身安全造成较大威胁。
2.传统巡检配备一名驾驶员+n名巡检员,巡检员专业要求高,投入人力成本较大。
3.传统车巡通常需要保持较低车速,发现病害需要停车拍摄,过程繁杂低效。
4.巡检员专业水平参差不齐,病害识别主观性强,容易出现误检,影响后续养护。
5.由于传统巡检需要投入大量人力,导致相关工作的监管难度较大。
| 02-基于AI识别的智慧巡检 |
引用一个厂家的定义:依托道路动静态数据采集,坚持提升养护智慧化水平为导向,以视觉AI算法为核心技术,实现数据采集上传、病害自动识别、智能巡检管理、病害数据管理、设施资产管理、设备资产管理等应用,全面支撑智能巡检业务场景,大幅提升数据采集效率、病害识别准确性与处置效率,并支持业务系统对接实现业务双向联动。
基本的技术要求如下:
1.多车道路面及街景同步采集,高精度定位。
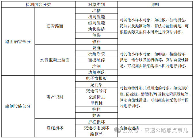
2.可识别类型达数十种,包括路面病害及常见交安设施:
(1)沥青路面:坑槽、横向裂缝、纵向裂缝、龟裂、修 补等;
(2)水泥路面:坑洞、裂缝、边角剥落、面板破碎、板角断裂等;
(3)路产识别:电子情报板、龙门架、交通信号灯、护栏、交通标志等;
(4)路产损坏: 护栏损坏、路框差、井盖破损、交通标志损坏等;
3.病害检测平均准确率达95%以上。
4.检测效率达20-30张/秒。
我们来看看目前智慧巡检产品的检测对象都有哪些。
智慧巡检的可检测对象包括但不限于:
| 03-智慧巡检可检测对象 |
| 04-检测对象样品举例 |
下面列举一些实际项目中的样片:
1.坑槽
2.横向裂纹
3.纵向裂纹
4.块状裂纹
5.龟裂
6.修补
7.抛洒物
8.护栏损坏
9.路框差
10.资产识别
后端的平台基本都是台账和统计分析的报表,还需跟智慧养护平台进行对接,实现数据的深度融合。
AIoT万物智联,智能安全帽生产厂家,执法记录仪生产厂家,为大型国企央企提供移动视频类产品的ODM/OEM服务,单北斗定位智能安全帽、智能头盔、头盔记录仪、独立北斗定位执法记录仪、智能视频分析/边缘计算AI盒子、车载视频监控/车载DVR/NVR、布控球、智能眼镜、智能手电、智能电子工牌、无人机4G补传系统等统一接入大型统一视频平台~融合通信可视指挥调度平台VMS/smarteye 。
什么是智能安全帽,如何选购智能安全帽,智能安全帽的主要功能,https://www.besovideo.com/detail?t=1&i=109
目前支持的AI智能算法、视频智能分析算法有哪些,https://www.besovideo.com/detail?t=1&i=297
视频演示1~单独北斗定位智能安全帽助力光伏新能源, 视频演示2~石油石化
海康、大华等5000路固定点摄像头走国标GB28181接入统一视频平台smarteye,支持eHome,ISUP, SIP,萤石云,CMSV6等
海康等IP摄像头走国标GB28181接入smarteye平台, https://www.besovideo.com/detail?t=1&i=244
国网+南网电力施工作业现场安全生产风险管控应用方案,https://www.besovideo.com/detail?t=1&i=50
轻危大型厂矿可视化监管系统方案(有内部作业视频数据安全保密的需求),https://www.besovideo.com/detail?t=1&i=258
小微型4G/WiFi执法记录仪、胸牌记录仪大全~智慧养老+银发经济,https://www.besovideo.com/detail?t=2&i=1784
超薄款4G工牌视频记录仪BH128,https://www.besovideo.com/detail?t=2&i=1575
超小微型4G胸牌视频记录仪BZ223,全国产芯片,单独北斗定位, https://www.besovideo.com/detail?t=2&i=1542
4G/5G执法记录仪前端人脸识别、人脸比对使用说明,https://www.besovideo.com/detail?t=1&i=365
防抖执法记录仪、智能安全帽、头盔记录仪大全,https://www.besovideo.com/detail?t=2&i=1692
可拆卸智能安全帽、分体式智能头盔记录仪大全,https://www.besovideo.com/detail?t=2&i=1697
定位安全帽大全,人员定位考勤、电子围栏脱岗检查 all in smarteye,https://www.besovideo.com/detail?t=2&i=1843
支持南方电网WAPI无线网络的4G/5G执法记录仪、智能布控球、智能安全帽产品,https://www.besovideo.com/detail?t=1&i=404
各种布控球分类列表大全,https://www.besovideo.com/detail?t=1&i=339
北斗双频高精度定位智能工卡、电子工牌大全,https://www.besovideo.com/detail?t=2&i=1689
无人机4G/5G图传到远程指挥中心统一视频平台smarteye或者海康等国标大平台, https://www.besovideo.com/detail?t=2&i=1775
县级应急指挥调度系统建设, https://www.besovideo.com/detail?t=1&i=411
智慧铁路,铁路应急指挥通信系统建设,可视化作业现场风险管控系统应用方案,https://www.besovideo.com/detail?t=1&i=413
智慧港口可视化作业风险管控系统建设方案,https://www.besovideo.com/detail?t=1&i=414
石油石化可视化巡检系统安全风险管控系统应用方案,https://www.besovideo.com/detail?t=1&i=415
车载视频监控产品,车载DVR/NVR、4G行车记录仪系列产品,https://www.besovideo.com/detail?t=2&i=1850
为什么武警、特警拉练演习的MESH自组网系统都不约而同的选择了smarteye平台?https://www.besovideo.com/detail?t=2&i=1215
GPS tracker(ACC-wired or battery&magnetic) list, https://www.besovideo.com/en/detail?t=2&i=1804
wifi glass camera BX102, GB28181 to VMS/smarteye, https://www.besovideo.com/en/detail?t=2&i=1808
face recognition on 4G/5G body cameras, https://www.besovideo.com/en/detail?t=1&i=365
百川汇流万物智联尽入优视融合通信~大型融合通信可视指挥调度平台smarteye
5G执法记录仪+5G智能安全帽/头盔摄像头+5G智能AI布控球+融合通信统一视频可视指挥调度平台smarteye
#物联网#IoT+5G互联+AI智能视频分析#边缘计算#+大数据+遥感+#GIS#,八仙过海齐汇聚,保障安全无所惧!
#智能安全帽#/#头盔摄像头#+#4G记录仪#+#智能布控球#+#无人机4G回传#,移动视频四剑客,天生绝配,联手打造立体化全方位安全生产可视监管系统。
安全生产可视化远程监理在大型厂矿(发电厂、钢厂、石油石化炼化、化工园区等有危险工种岗位等工矿企业)中的应用,各类防爆安全帽、工作记录仪等,图传加数,危险气体采集,工人心率等体征信息采集,与工单等信息结合,统一后台汇聚。https://www.besovideo.com/detail?t=1&i=29
智慧工地-远程可视监管,劳务用工实名制,工作票绑定,定位安全帽~人员定位-考勤、精细化管理 系统应用方案,
https://www.besovideo.com/detail?t=1&i=28
